Olá, Franqueado!
Seja bem-vindo à leitura do Manual de Operações da sua franquia Café Plenitude! Este documento é fundamental para o sucesso e a eficiência diária do seu negócio. Ao longo deste manual, você encontrará instruções detalhadas sobre todos os procedimentos e operações essenciais que devem ser seguidos para garantir a excelência em todos os aspectos do funcionamento da sua unidade. Desde a abertura até o fechamento diário, passando pelo atendimento ao cliente, gestão de estoque, manutenção das instalações e administração financeira, cada seção deste manual foi cuidadosamente elaborada para fornecer orientações claras e práticas.
Este Manual de Operações é o quarto documento de um conjunto de manuais que foram entregues a você. Agora, nosso objetivo é mergulhar mais profundamente nos aspectos técnicos e operacionais do dia a dia de sua franquia.
Este manual não é apenas um recurso para consulta em caso de dúvidas; é uma ferramenta ativa de gestão que deve ser utilizada diariamente. Recomendamos que você e sua equipe revisitem regularmente este manual para garantir que todas as práticas recomendadas estejam sendo seguidas e que quaisquer ajustes necessários sejam implementados para melhorar continuamente a operação.
Desejamos a você uma leitura produtiva e esperamos que as informações contidas aqui ajudem a consolidar o sucesso da sua franquia. Seja sempre bem-vindo a buscar suporte adicional sempre que necessário. Boa sorte e sucesso na jornada que está à sua frente!

O processo operacional de uma empresa, particularmente no contexto de uma franquia, é composto por várias atividades críticas que asseguram o funcionamento eficiente e seguro do negócio. Estas atividades incluem a abertura e fechamento diários, limpeza e organização, procedimentos de segurança e comunicação eficaz. A seguir, descrevemos cada um desses componentes de forma mais extensa para garantir uma compreensão clara de suas importâncias e implementações.

Fluxograma 01 - Processos operacionais.
No âmbito da gestão operacional das franquias Café Plenitude, a responsabilidade de abrir e fechar a unidade diariamente é uma tarefa de grande importância e deve ser atribuída a membros confiáveis da equipe. É essencial que esses indivíduos escolhidos tenham acesso às chaves do estabelecimento, permitindo flexibilidade e prontidão para lidar com qualquer eventualidade ou necessidade fora do horário comercial habitual.
Designação de Responsáveis: O franqueado deve identificar e treinar um número adequado de funcionários de confiança para realizar as tarefas de abertura e fechamento da unidade. Isso inclui não apenas o manejo físico das chaves, mas também das operações iniciais e finais necessárias para preparar ou encerrar as atividades do dia.
Acesso às Chaves: Garantir que as chaves do estabelecimento estejam acessíveis aos funcionários designados é crucial. Isso não só facilita a operação diária, mas também assegura que, em casos de imprevistos, haja sempre alguém capaz de resolver a situação de maneira eficiente.
Deverá ser preenchido e assinado o Termo de Responsabilidade para Porte das Chaves – Anexo I.
Embora exista um horário padrão de funcionamento recomendado pela marca, é importante reconhecer que cada unidade franqueada opera em um contexto único. Portanto, os franqueados têm a liberdade de ajustar os horários de funcionamento conforme as particularidades locais e as necessidades dos clientes na região onde a unidade está instalada. Isso pode incluir estender ou reduzir os horários baseando-se em padrões de tráfego de clientes, eventos locais, ou normativas comerciais específicas.
| Dia da Semana | Abertura | Fechamento |
|---|---|---|
| Segunda-feira | 07h00 | 20h00 |
| Terça-feira | 07h00 | 20h00 |
| Quarta-feira | 07h00 | 20h00 |
| Quinta-feira | 07h00 | 20h00 |
| Sexta-feira | 07h00 | 20h00 |
| Sábado | 07h00 | 20h00 |
| Domingo | 07h00 | 20h00 |
Para unidades localizadas em centros comerciais ou complexos com regras específicas, os franqueados Café Plenitude devem garantir que os horários de abertura e fechamento estejam alinhados com os regulamentos estabelecidos pelo centro. Isso assegura uma operação harmoniosa e evita conflitos com a administração do local e outros negócios. A cooperação e a conformidade com estas regras são fundamentais para a boa reputação e o sucesso da unidade dentro do complexo comercial.
Para garantir a padronização da operação e a qualidade da experiência do cliente, todas as unidades Café Plenitude devem seguir uma rotina diária bem definida, dividida em três etapas principais: início do dia, durante a operação e final do dia. A seguir, detalhamos cada uma dessas etapas:
O início do dia em uma unidade franqueada Café Plenitude é marcado por uma série de preparativos essenciais que garantem a sua operação impecável. Cada membro da equipe tem um papel fundamental no processo de abertura, onde cada tarefa é executada com dedicação para que o ambiente acolha os clientes com a promessa de uma experiência excepcional.
| Atividade | Horário sugerido | Responsável |
|---|---|---|
| Assar pães e salgados | 30 min antes da abertura | Auxiliar de cozinha |
| Preparar café/leite para o primeiro turno | 30 min antes da abertura | Auxiliar de cozinha |
| Enviar salgados para a vitrine | No horário da abertura | Auxiliar de cozinha / Atendente |
| Atividade | Horário sugerido | Responsável |
|---|---|---|
| Ligar computador e abrir sistemas (PDV e plataformas de delivery) | 30 min antes da abertura | Atendente |
| Ligar equipamentos da área de atendimento | 25 min antes da abertura | Atendente |
| Ligar som ambiente com a playlist padronizada | 20 min antes da abertura | Atendente |
| Abrir caixa e confirmar fundo de troco | 15 min antes da abertura | Atendente/caixa |
| Organizar cadeiras e mesas | 10 min antes da abertura | Atendente |
| Conferir validade e repor produtos na área de vendas | 10 min antes da abertura | Atendente |
| Atualizar a disponibilidade de produtos no delivery | 5 min antes da abertura | Atendente |
| Preencher o checklist de abertura | No horário da abertura | Supervisor |
Durante o horário de funcionamento da unidade, a equipe deve manter o foco na eficiência do atendimento e na organização da produção:
| Atividade | Horário sugerido | Responsável |
|---|---|---|
| Preparar itens de chapa e bebidas | Conforme demanda | Auxiliar de cozinha |
| Confeitar bolos e tortas e finalizar salgados | Conforme demanda | Auxiliar de cozinha |
| Realizar limpeza e organização da cozinha | Até o final do primeiro turno | Auxiliar de cozinha |
| Realizar preparo dos itens para produção do dia seguinte | Até o fechamento | Auxiliar de cozinha |
| Porcionar itens de chapa e bebidas | Até o fechamento | Auxiliar de cozinha |
| Elaborar lista de pedido de compras | Até o fechamento | Supervisor / Auxiliar de cozinha |
| Atividade | Horário sugerido | Responsável |
|---|---|---|
| Atender clientes (oferecer atendimento cordial e anotar pedidos de forma atenciosa) | Conforme demanda | Atendente |
| Preparar pedidos | Conforme demanda | Atendente |
| Montar embalagens | Conforme demanda | Atendente |
| Realizar limpeza e organização da área de atendimento | Até o final do primeiro turno | Atendente |
O fim de expediente na Café Plenitude é fundamental para garantir que todas as atividades do dia sejam concluídas corretamente e que o ambiente esteja preparado para o próximo dia, incluindo a finalização das tarefas do dia, a organização e a preparação do planejamento para o dia seguinte.
| Atividade | Horário sugerido | Responsável |
|---|---|---|
| Realizar limpeza e organização da cozinha e estoques | Iniciar pouco antes do fechamento | Auxiliar de cozinha |
| Realizar higienização de louças e utensílios | Iniciar pouco antes do fechamento | Auxiliar de cozinha |
| Armazenar insumos perecíveis devidamente etiquetados | No fechamento | Auxiliar de cozinha |
| Desligar fornos, chapas e fogões | No fechamento | Auxiliar de cozinha |
| Atividade | Horário sugerido | Responsável |
|---|---|---|
| Fechar portas | No fechamento | Atendente |
| Realizar limpeza e organização da área de atendimento | No fechamento | Atendente |
| Realizar conferência e fechar caixa | No fechamento | Atendente / Caixa / Supervisor |
| Carregar bateria das máquinas de cartão | No fechamento | Atendente |
| Elaborar lista de pedido de compras | No fechamento | Atendente |
É fundamental manter a unidade sempre limpa e organizada para que o fluxo de trabalho possa ser realizado sem atrasos ou complicações por não encontrar um objeto, por exemplo. Desse modo, é importante seguir o padrão da franquia em relação à limpeza e à organização.
Uma rotina de limpeza bem estruturada e detalhada é fundamental para oferecer aos clientes e colaboradores um espaço seguro e agradável. A Rede Café Plenitude indica um processo de limpeza diário:
Início do dia:
- Abrir janelas para ventilação do ambiente: permitir a entrada de ar fresco para renovar o ambiente interno, reduzir odores acumulados e contribuir para um espaço mais saudável e agradável ao cliente e à equipe.
- Higienizar superfícies de alto contato: realizar a desinfecção de áreas como balcões, vitrines, cadeiras, maçanetas e outras superfícies tocadas com frequência, utilizando produtos próprios para limpeza profissional e sanitária.
- Organizar a área de recepção e vitrines: arrumar cadeiras, mesas e itens de decoração na área de recepção, além de montar as vitrines de forma atrativa, com os produtos organizados, limpos e bem dispostos para chamar a atenção dos clientes.
- Higienizar estações de trabalho da cozinha e do atendimento: limpar as bancadas, pias e equipamentos de uso diário (como cafeteiras, liquidificadores, prensas, etc.), garantindo um ambiente de produção seguro e livre de contaminantes.
- Preparar e esterilizar ferramentas e utensílios utilizados: lavar e higienizar tesouras, colheres, pinças, espátulas e demais utensílios, utilizando soluções esterilizantes ou autoclaves (quando aplicável), e deixar tudo pronto para o uso.
Durante o Dia:
- Limpar a área de atendimento após cada cliente: assim que o cliente deixa a mesa, realizar a limpeza da superfície com pano úmido e desinfetante, removendo restos de alimentos, líquidos e marcas de uso.
- Higienizar os bicos vaporizadores após cada uso: limpar imediatamente os bicos das máquinas de café (vaporizadores de leite) com pano úmido e vapor, garantindo higiene entre um preparo e outro.
- Recolher e repor resíduos nos banheiros periodicamente: realizar vistorias regulares nos banheiros, esvaziando as lixeiras, repondo papel higiênico, sabonete e toalhas de papel sempre que necessário.
- Manter a organização da área de montagem e vitrines: garantir que as áreas onde são montados os pedidos (delivery ou salão) permaneçam organizadas, sem acúmulo de itens fora do lugar, e que as vitrines estejam limpas e atrativas ao longo do dia.
- Higienizar utensílios de preparo continuamente: lavar colheres, facas, batedores e outros instrumentos de preparo sempre após o uso, evitando contaminação cruzada e acúmulo de resíduos.
- Monitorar e repor insumos e materiais descartáveis: verificar periodicamente a quantidade de itens como sachês, guardanapos, canudos, copos descartáveis e embalagens, repondo-os nas estações de atendimento conforme necessário.
Final do Dia:
- Realizar limpeza completa dos pisos e superfícies: varrer, lavar e passar pano com desinfetante nos pisos das áreas internas, além de limpar bancadas, prateleiras e móveis utilizados durante o expediente.
- Desinfetar todas as áreas comuns e equipamentos: aplicar produtos desinfetantes em áreas como balcões, áreas de pagamento, vitrines, maçanetas e equipamentos operacionais, garantindo a eliminação de microrganismos.
- Separar e armazenar toalhas, panos e aventais usados: recolher todos os tecidos utilizados ao longo do dia e armazená-los em sacos específicos para lavanderia, evitando que fiquem expostos ou acumulados em locais inadequados.
- Reorganizar e reabastecer produtos, ingredientes e materiais: organizar os estoques de insumos e utensílios, verificando se há necessidade de reposição para o próximo dia e preparando o ambiente para o recomeço das atividades.
- Verificar e desligar os equipamentos: checar se todos os aparelhos elétricos e eletrônicos foram desligados corretamente (fornos, freezers, computadores, luzes, etc.), evitando riscos e consumo de energia desnecessário.
- Fazer inspeção final antes do fechamento: realizar uma última checagem visual em toda a loja, garantindo que todos os ambientes estejam limpos, organizados, seguros e prontos para o próximo dia de operação.
A unidade deve manter um protocolo seguro e eficaz para o manuseio de chaves, uso do telefone e gestão de correspondências na franquia Café Plenitude, assegurando a integridade das operações e a comunicação eficiente.
O controle responsável das chaves é essencial para a operação segura da franquia. A designação de um responsável principal pelas chaves estabelece um ponto claro de responsabilidade. Este indivíduo, além de manter a custódia do conjunto principal de chaves, também será encarregado de manter um registro meticuloso dos detentores autorizados e das cópias distribuídas, garantindo que qualquer movimentação seja devidamente rastreada e auditada.
Complementarmente, a execução de auditorias mensais se faz necessária para confirmar a integridade do sistema de chaves e a conformidade com os procedimentos de segurança estipulados. Esta prática é essencial para identificar rapidamente quaisquer irregularidades ou desgastes nos equipamentos, possibilitando ações corretivas imediatas.
O armazenamento seguro das chaves em locais designados e de acesso restrito é outro aspecto crítico. As chaves devem sempre retornar a estes locais após o uso, mantendo a organização e a prontidão para quem necessitar.
Em situações em que haja a perda ou o roubo das chaves, medidas imediatas devem ser tomadas para preservar a segurança. A comunicação imediata com o gerente da unidade e a subsequente troca de fechaduras e reemissão de chaves são procedimentos obrigatórios para mitigar quaisquer riscos associados a esse evento.
A aderência a estas diretrizes garante a manutenção da segurança do estabelecimento Café Plenitude, permitindo que a confiança no controle de acessos seja preservada e que a operação prossiga sem interrupções.
Na Rede Café Plenitude, entendemos que o telefone (fixo ou móvel) é uma ferramenta essencial tanto para os negócios quanto para emergências. Por isso, estabelecemos uma política clara: o telefone deve ser usado apenas para fins de trabalho e emergências. Isso garante que a linha esteja disponível sempre que realmente precisarmos dela.
Para manter tudo transparente e sob controle, registramos cada chamada feita. Anotamos quem foi chamado, o motivo da ligação e quando ela ocorreu. Isso não só ajuda a manter um registro organizado, mas também fornece informações importantes para qualquer análise futura de nossas comunicações.
Em casos de emergência, é vital agir rapidamente. Ter uma lista de contatos de emergência ao lado do telefone significa que qualquer membro da equipe pode responder prontamente, contatando os serviços necessários e informando a gerência sem demora.
Seguir esses procedimentos é crucial para manter nossa operação segura e eficiente, fortalecendo a confiança e a prontidão em todas as nossas comunicações.
Uma gestão eficaz de correspondências é fundamental para manter a comunicação interna e externa fluindo de maneira organizada e segura. Para isso, estabelecemos um processo claro que garante a manipulação adequada de todas as correspondências que chegam e saem do nosso estabelecimento.

Implementar essas práticas nos permite gerenciar eficientemente as nossas correspondências, garantindo que as comunicações sejam manuseadas com responsabilidade e profissionalismo.
Neste capítulo, serão abordados os seguintes tópicos para realizar o correto atendimento ao cliente:

Em um cenário de consumo cada vez mais informado e exigente, a equipe de qualquer unidade franqueada Café Plenitude deve ter um conhecimento profundo e atualizado sobre a legislação que tutela as relações entre consumidores e fornecedores. A Lei n.º 8.078, promulgada em 11 de setembro de 1990, mais conhecida como o Código de Defesa do Consumidor (CDC), é uma dessas peças legislativas de suma importância, pois ela estabelece um conjunto de normas destinadas a proteger os direitos do consumidor, ao mesmo tempo que delineia as obrigações dos lojistas, fornecedores e fabricantes.
O objetivo principal do CDC é fiscalizar e assegurar a qualidade dos produtos e serviços fornecidos ao consumidor brasileiro, prevenindo práticas que possam comprometer o bem-estar e a segurança do público. A lei atribui também responsabilidades em casos de defeitos ou insuficiências, exigindo soluções adequadas e tempestivas por parte dos fornecedores.
Cabe a cada franquia Café Plenitude obter e manter em local de fácil acesso um exemplar atualizado do CDC, garantindo que os clientes possam consultá-lo sempre que necessário. Isso não só cumpre uma obrigação legal, mas também transmite uma mensagem de transparência e respeito pelos direitos do consumidor.
É crucial que a franquia forneça treinamento contínuo à sua equipe, não só sobre os aspectos gerais do CDC, mas também sobre atualizações e interpretações jurídicas que possam afetar as práticas comerciais. Isso garante que a equipe esteja sempre preparada para atender, informar e resolver qualquer questão que possa surgir, fortalecendo a confiança do consumidor na marca Café Plenitude.
Em suma, a Lei n.º 8.078 e o CDC são pedras angulares na operação de franquias no Brasil. Um compromisso com esses princípios é um compromisso com a excelência no serviço, a integridade nos negócios e a satisfação do cliente. Consequentemente, a familiaridade e o cumprimento das disposições deste código são imperativos para que as franquias operem de maneira ética, responsável e bem-sucedida.
A Rede Café Plenitude não apenas valoriza, mas também enfatiza a importância da apresentação pessoal e profissional de todos os seus colaboradores. Isso se reflete diretamente na política de vestimenta da empresa, que exige o uso de uniformes padronizados durante todo o expediente. Este requisito não é meramente uma preferência estilística; ele é uma extensão da marca e um componente integral da imagem e da percepção pública da rede.
Os uniformes desempenham um papel multifacetado dentro de nossa operação. Eles servem como um símbolo de unidade e coesão de equipe, garantindo que todos os colaboradores sejam imediatamente reconhecíveis como representantes da Café Plenitude. Isso promove uma experiência consistente para os clientes, independentemente de qual unidade da franquia eles visitam, reforçando o sentimento de familiaridade e confiança.
Além do aspecto visual, a Rede Café Plenitude se compromete a padronizar uniformes que não só sejam esteticamente agradáveis, mas também confortáveis e funcionais. O design dos uniformes leva em consideração a ergonomia e as necessidades específicas do trabalho, assegurando que os colaboradores possam desempenhar suas funções sem restrições ou desconforto.
O cuidado e a manutenção dos uniformes são tão importantes quanto o próprio uso. A Café Plenitude provê diretrizes claras sobre a manutenção adequada dos uniformes, garantindo que a apresentação seja sempre impecável. Isso inclui instruções de lavagem, passadoria e substituição regular, assegurando que os uniformes se mantenham em excelentes condições. O Franqueado Café Plenitude deverá realizar a orientação de cuidado aos colaboradores.
Todos os clientes da franquia devem passar pela mesma experiência de atendimento para que possam voltar a contratar os seus serviços e/ou indicar novos clientes. Isso é chamado de Brand Experience e é um dos fatores cruciais para que o franqueado tenha atenção. Para isso, é muito importante replicar em sua franquia os Procedimentos Padrões Operacionais que receberá junto a este manual. Estes padrões também serão treinados durante o treinamento inicial da franquia.
Atualmente, a Café Plenitude conta com um sistema para facilitar o dia a dia. Todas as entradas e saídas de serviços devem ser registradas no sistema, facilitando o controle financeiro da sua operação. Durante o treinamento inicial, será passado a você todo o uso do sistema para o seu dia a dia.
O Sistema utilizado é o Cloudfy. O franqueado receberá treinamento pela marca antes da inauguração da unidade.
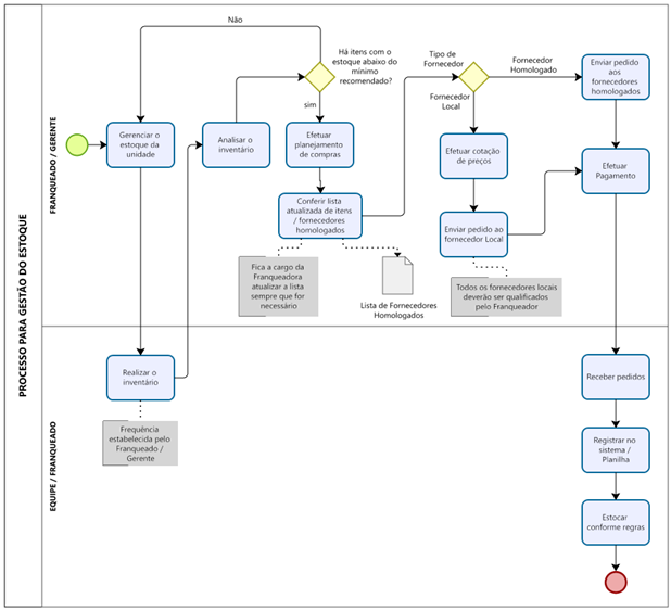
A Rede Café Plenitude trabalha com estoque para que a sua operação funcione de maneira adequada. Desse modo, disponibilizamos a Lista de Fornecedores Homologados, assim como Procedimento Operacional Padrão de Compras que será disponibilizado junto a este Manual.
Ao abordar o processo de estoque dentro de uma unidade franqueada Café Plenitude, estamos tratando de um componente vital para a eficiência operacional e satisfação do cliente. Este fluxo de trabalho cuidadosamente estruturado foi desenvolvido para garantir que o inventário seja mantido em níveis ótimos, evitando tanto a escassez quanto o excesso de produtos. A metodologia aqui representada orienta as franquias na análise e reposição de estoque, seleção de fornecedores e recebimento de pedidos, fundamentada em padrões claros e práticas aprovadas pelo franqueador.

Fluxograma 04 - Processo de Gerenciamento do Estoque.
O recebimento e armazenagem de produtos em uma unidade Café Plenitude exigem um sistema meticuloso para garantir que todos os itens estejam disponíveis quando necessários, mantidos em boas condições – conforme as orientações dos fornecedores e/ou fabricantes – e que o estoque esteja sempre atualizado.
Ao implementar e manter essas práticas padrão de recebimento e armazenagem, a unidade franqueada pode garantir a gestão eficaz do inventário, minimizar perdas e maximizar a disponibilidade de produtos para o serviço ao cliente. Isso também ajuda na gestão financeira do salão, pois um controle de estoque bem administrado pode contribuir significativamente para a redução de custos operacionais.
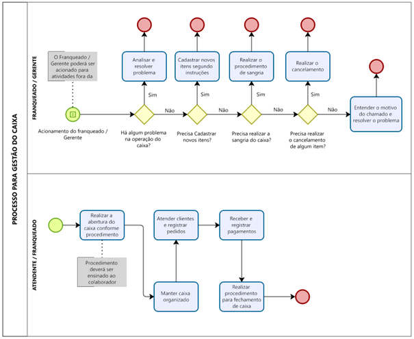
A eficiência na operação de caixa reflete diretamente na saúde financeira da sua unidade. Ao seguir as orientações apresentadas neste capítulo, você garantirá que todas as transações sejam executadas com precisão, segurança e conformidade, contribuindo para uma operação suave e uma gestão financeira sólida. Prepare-se para aprofundar-se nas práticas essenciais que ajudarão a impulsionar o sucesso e a reputação da sua franquia Café Plenitude.

A etapa de abertura de caixa é fundamental para iniciar o dia de trabalho em qualquer unidade franqueada Café Plenitude. Este procedimento é crucial para assegurar que as transações financeiras do dia sejam rastreadas e registradas corretamente, proporcionando a base para uma contabilidade precisa e transparente.
Os procedimentos de abertura do caixa devem ser realizados antes da abertura da unidade ao público. Cabe ao Gerente/Franqueado assumir essa atividade ou determinar os Atendentes responsáveis por essa função.
É recomendado que o Gerente/Franqueado faça retiradas de dinheiro em espécie do caixa de forma regular. Isso garante mais segurança para a unidade, a fim de evitar o acúmulo de uma grande quantidade de dinheiro em espécie.
O fechamento do caixa deverá ser realizado ao final do movimento do dia pelos Atendentes responsáveis por cada caixa, sendo necessário os seguintes procedimentos:

TERMO DE RESPONSABILIDADE PARA PORTE DAS CHAVES
Empresa:
Nome da Empresa:
_______________________________
CNPJ:
_______________________________
Endereço:
_______________________________
Funcionário:
Nome:
_______________________________
CPF:
_______________________________
Cargo:
_______________________________
Setor:
_______________________________
Termo de Responsabilidade:
Eu, ____________________________________________ (nome do funcionário), portador do CPF n.º ______________________, declaro que recebi as chaves da(s) seguinte(s) dependência(s) da Rede Café Plenitude:
Declaro estar ciente e de acordo com as seguintes responsabilidades e obrigações relacionadas ao porte das chaves:
Declaro, ainda, estar ciente de que o descumprimento de qualquer uma das obrigações acima mencionadas poderá resultar em sanções disciplinares, conforme previsto nas normas internas da empresa, além das consequências legais cabíveis.
Assumo total responsabilidade pelo porte das chaves, comprometendo-me a cumprir todas as normas e procedimentos estabelecidos pela empresa.
Por ser expressão da verdade, assino o presente termo de responsabilidade em duas vias de igual teor e forma, ficando uma via em meu poder e outra arquivada na empresa.
Local e Data:
_________________________________, _____/_____/_______
Assinatura do Funcionário:
_________________________________
Nome Legível, RG e Assinatura do Responsável pela Entrega das Chaves:
_________________________________